Metal Masa Ayagi Mavi Metal Masa Mavi

Metal Masa Ayagi Mavi Metal Masa Mavi

Ozlem Atabay Adli Kullanicinin Pabuc Panosundaki Pin Minimalist Moda Moda Moda Stilleri

Ozlem Atabay Adli Kullanicinin Pabuc Panosundaki Pin Minimalist Moda Moda Moda Stilleri

Anaokulu Oval Kose Masa Grubu Masa Ahsap Masa Anaokulu

Anaokulu Oval Kose Masa Grubu Masa Ahsap Masa Anaokulu

Pabuc Tbt Siiii Mini Mini Ayaklara Cici Cici Pabuclar Yakisir Degil Mi Kimisi 3 Cm Kimisi 5 Cm Lepiskalarimin Herse Casinha De Papelao Bonecas

Pabuc Tbt Siiii Mini Mini Ayaklara Cici Cici Pabuclar Yakisir Degil Mi Kimisi 3 Cm Kimisi 5 Cm Lepiskalarimin Herse Casinha De Papelao Bonecas

20 Adet Yuvarlak Tirnakli Masa Sandalye Ayak Pabucu Profil Tapasi Fiyatlari Ve Ozellikleri

20 Adet Yuvarlak Tirnakli Masa Sandalye Ayak Pabucu Profil Tapasi Fiyatlari Ve Ozellikleri

20 Ad Dikdortgen Tirnakli Masa Sandalye Ayak Pabucu Profil Tapasi Fiyatlari Ve Ozellikleri

20 Ad Dikdortgen Tirnakli Masa Sandalye Ayak Pabucu Profil Tapasi Fiyatlari Ve Ozellikleri

20 Ad Dikdortgen Tirnakli Masa Sandalye Ayak Pabucu Profil Tapasi Fiyatlari Ve Ozellikleri >

Chicane Tv Unit Tv Units Roche Bobois Tv Unit The Unit Tv Unit Uk

Chicane Tv Unit Tv Units Roche Bobois Tv Unit The Unit Tv Unit Uk

Metal Destekli Gurgen Konik Ahsap Ayak Pabuc 15 Derece Egimli Masa Sehpa Etejer Konsol Ayagi Depolife Yasam Deposu

Metal Destekli Gurgen Konik Ahsap Ayak Pabuc 15 Derece Egimli Masa Sehpa Etejer Konsol Ayagi Depolife Yasam Deposu

20 Adet Kare Tirnakli Masa Sandalye Ayak Pabucu Profil Tapasi Fiyatlari Ve Ozellikleri

20 Adet Kare Tirnakli Masa Sandalye Ayak Pabucu Profil Tapasi Fiyatlari Ve Ozellikleri

Adem Koc Plastik Sandalye Profil Ayak Pabucu 21 Lik 20 Li Fiyati

Adem Koc Plastik Sandalye Profil Ayak Pabucu 21 Lik 20 Li Fiyati

Dmitri Console Table Mandaue Foam Console Table Large Furniture Table

Dmitri Console Table Mandaue Foam Console Table Large Furniture Table

Dikis Makinesi Pabuc Ve Diger Aparatlari Panosundaki Pin

Dikis Makinesi Pabuc Ve Diger Aparatlari Panosundaki Pin

Men Microfiber Leather Non Slip Large Size Soft Sole Casual Driving Shoes Mens Casual Shoes Driving Shoes Dress Shoes Men

Men Microfiber Leather Non Slip Large Size Soft Sole Casual Driving Shoes Mens Casual Shoes Driving Shoes Dress Shoes Men

Ahsap Dekor Masa Mavi Dekor Mavi Masa

Ahsap Dekor Masa Mavi Dekor Mavi Masa

Julyan Yemek Odasi Yildiz Mobilya 2020 Yemek Odasi Mobilya Ev Dekoru

Julyan Yemek Odasi Yildiz Mobilya 2020 Yemek Odasi Mobilya Ev Dekoru

Masa Sandalye Ayak Pabucu Plastik Yuvarlak Icten Gecmeli Montaji Fiyatlari Ve Ozellikleri

Masa Sandalye Ayak Pabucu Plastik Yuvarlak Icten Gecmeli Montaji Fiyatlari Ve Ozellikleri

Five Ways To Wear White Sneakers This Spring The Mom Edit Trend In 2020 White Sneakers How To Wear Fashion

Five Ways To Wear White Sneakers This Spring The Mom Edit Trend In 2020 White Sneakers How To Wear Fashion

Antique 19th Century Mahogany Dining Table From The Philippines Antique Mahogany Dining Table From The Philipp Mahogany Dining Table Dining Table Carved Table

Antique 19th Century Mahogany Dining Table From The Philippines Antique Mahogany Dining Table From The Philipp Mahogany Dining Table Dining Table Carved Table

Anaokulu Kose Masa Grubu Anaokullari Icin Ozel Olarak Tasarlanmistir Masa Ayaklari Elektrostatik Firin Boyali Metaldir Sivri Kenar Ve Ko Masa Sandalye Urunler

Anaokulu Kose Masa Grubu Anaokullari Icin Ozel Olarak Tasarlanmistir Masa Ayaklari Elektrostatik Firin Boyali Metaldir Sivri Kenar Ve Ko Masa Sandalye Urunler

Julyan Tv Unitesi Yildiz Mobilya Oturma Odasi Takimlari Mobilya Tv Unitesi

Julyan Tv Unitesi Yildiz Mobilya Oturma Odasi Takimlari Mobilya Tv Unitesi

Vintage Savonarola Style French Provincial Pink Velvet X Chair Bench On Chairish Com Bench Chair Bench French Provincial

Vintage Savonarola Style French Provincial Pink Velvet X Chair Bench On Chairish Com Bench Chair Bench French Provincial

Insect Repellent Plants In 2020 Insect Repellent Plants Plants Mosquito Repelling Plants

Insect Repellent Plants In 2020 Insect Repellent Plants Plants Mosquito Repelling Plants

Natura Yemek Odasi Medusa Home 2020 Ev Icin Mobilya Mobilya Fikirleri

Natura Yemek Odasi Medusa Home 2020 Ev Icin Mobilya Mobilya Fikirleri

Natura Essa Ahsap Yemek Odasi Takimi Mobilya Fikirleri Oturma Odasi Takimlari Yemek Odasi

Natura Essa Ahsap Yemek Odasi Takimi Mobilya Fikirleri Oturma Odasi Takimlari Yemek Odasi

Https Encrypted Tbn0 Gstatic Com Images Q Tbn And9gctgwqhxrghgwaihgwucyjl4ithkzsqyi 9ergfmk7nqadgmsljn Usqp Cau

Https Encrypted Tbn0 Gstatic Com Images Q Tbn And9gctgwqhxrghgwaihgwucyjl4ithkzsqyi 9ergfmk7nqadgmsljn Usqp Cau

Fruits Vegetables In Season In January Www Homeandplate Com Produce Ripe For The Picking Seasonal Produce Guide Eat Seasonal Season Fruits And Vegetables

Fruits Vegetables In Season In January Www Homeandplate Com Produce Ripe For The Picking Seasonal Produce Guide Eat Seasonal Season Fruits And Vegetables

Antique Round Table For Sale For Sale Philippines Find 2nd Hand Used Antique Round Table For Sale On Olx Table 2nd Hand Furniture Dining Table

Antique Round Table For Sale For Sale Philippines Find 2nd Hand Used Antique Round Table For Sale On Olx Table 2nd Hand Furniture Dining Table

Wallpaper Wallpaper Wallpaper Purple Wallpaperpurple Tags Wallpaperiphone In 2020 Retro Wallpaper Iphone Iphone Wallpaper Tumblr Aesthetic Galaxy Wallpaper

Wallpaper Wallpaper Wallpaper Purple Wallpaperpurple Tags Wallpaperiphone In 2020 Retro Wallpaper Iphone Iphone Wallpaper Tumblr Aesthetic Galaxy Wallpaper

Sandalye Pabucu Masa Sandalye Zemin Koruyucu Fiyatlari Ve Ozellikleri

Sandalye Pabucu Masa Sandalye Zemin Koruyucu Fiyatlari Ve Ozellikleri

Entity Relationship Diagram For Online Shopping Portal Plan Your E Commerce Site Or The App To Make Purchases Online Relationship Diagram Diagram Relationship

Entity Relationship Diagram For Online Shopping Portal Plan Your E Commerce Site Or The App To Make Purchases Online Relationship Diagram Diagram Relationship

Pin On Manga

Pin On Manga

Standard Units Of Measurement For Length Weight And Capacity Eslbuzz Learning English In 2020 Math Charts Second Grade Math Math Anchor Charts

Standard Units Of Measurement For Length Weight And Capacity Eslbuzz Learning English In 2020 Math Charts Second Grade Math Math Anchor Charts

Classi Yemek Odasi 2020 Yemek Odasi Yemek Odasi Yemek

Classi Yemek Odasi 2020 Yemek Odasi Yemek Odasi Yemek

Go Grow Glow Foods Chart Yahoo Image Search Results Food To Go Food Charts Pyramids

Go Grow Glow Foods Chart Yahoo Image Search Results Food To Go Food Charts Pyramids

Arcadia Yemek Odasi Takimi 2020 Ev Dekoru Masa Yemek Odasi

Arcadia Yemek Odasi Takimi 2020 Ev Dekoru Masa Yemek Odasi

Human Body Muscle System Human Muscular System Muscular System Anatomy

Human Body Muscle System Human Muscular System Muscular System Anatomy

Black And White Bedroom Featuring An Intricate Wavy Wall Interior Architecture Design Parametric Design Wall Design

Black And White Bedroom Featuring An Intricate Wavy Wall Interior Architecture Design Parametric Design Wall Design

Mansions Luxury Houses On Instagram Vacation Houses Are The Best Make Sure To Watch Our Story Dream House Exterior Luxury Homes Dream Houses Mansions

Mansions Luxury Houses On Instagram Vacation Houses Are The Best Make Sure To Watch Our Story Dream House Exterior Luxury Homes Dream Houses Mansions

50 Best Chest Tattoos For Women Snake Chest Tattoo Chest Diytattootemporary Serpenttattoo In 2020 Chest Tattoos For Women Tattoos For Women Cool Chest Tattoos

50 Best Chest Tattoos For Women Snake Chest Tattoo Chest Diytattootemporary Serpenttattoo In 2020 Chest Tattoos For Women Tattoos For Women Cool Chest Tattoos

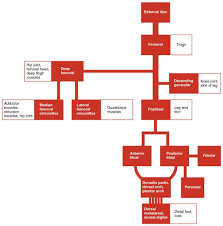
Lower Limb Arteries Arteries Anatomy Anatomy And Physiology Lower Limb

Lower Limb Arteries Arteries Anatomy Anatomy And Physiology Lower Limb

From Rags To A Rug With One Easy Diy Video Crochet Rag Rug Braided Rug Diy Rag Rug Diy

From Rags To A Rug With One Easy Diy Video Crochet Rag Rug Braided Rug Diy Rag Rug Diy

Jade Violet Wedding Floral Flower Wall Wedding Floral Wedding Decorations White Wedding Flowers

Jade Violet Wedding Floral Flower Wall Wedding Floral Wedding Decorations White Wedding Flowers

Comprehensive Plant Spacing Chart Plant Spacing Guide Square Foot Gardening Square Foot Gardening Plans Plant Spacing

Comprehensive Plant Spacing Chart Plant Spacing Guide Square Foot Gardening Square Foot Gardening Plans Plant Spacing

Office Furniture 2d Dwg Download Autocad Blocks Model Office Furniture Design Office Furniture Furniture Stores Online

Office Furniture 2d Dwg Download Autocad Blocks Model Office Furniture Design Office Furniture Furniture Stores Online

How To Make Very Nice Cemented Waterfall Fountain Water Fountain Youtube Diy Fountain Diy Water Fountain Waterfall Fountain

How To Make Very Nice Cemented Waterfall Fountain Water Fountain Youtube Diy Fountain Diy Water Fountain Waterfall Fountain

Lego Bumblebee In Robot Mode Lego Transformers Transformers Bumblebee Lego

Lego Bumblebee In Robot Mode Lego Transformers Transformers Bumblebee Lego

Roses Daisy Flower Clock Tattoo Design Laurence Veilleux Tattoo Artist Flow Diytattoo In 2020 Clock Tattoo Design Tattoos Floral Tattoo Design

Roses Daisy Flower Clock Tattoo Design Laurence Veilleux Tattoo Artist Flow Diytattoo In 2020 Clock Tattoo Design Tattoos Floral Tattoo Design

Pin On Data Flow Diagram Examples

Pin On Data Flow Diagram Examples

Workstation For Wall Fits 15 27 Monitors Keyboard Mouse Tray Silver Workstation Monitor Computer Workstation

Workstation For Wall Fits 15 27 Monitors Keyboard Mouse Tray Silver Workstation Monitor Computer Workstation

Diy Amazing Ideas With Cement How To Make Your Wife Happy Youtube Cement Flower Pots Cement Crafts Concrete Crafts

Diy Amazing Ideas With Cement How To Make Your Wife Happy Youtube Cement Flower Pots Cement Crafts Concrete Crafts

Source : pinterest.com